Compared with traditional two-level structures, three-level structures not only halve the blocking voltage of a single IGBT but also offer advantages such as lower harmonics, reduced losses, and higher efficiency. This paper primarily analyzes the waveforms of 'I' -shaped and 'T' -shaped circuits based on existing three-level research. It then examines the selection of switch specifications and losses, ultimately selecting a suitable three-level circuit.
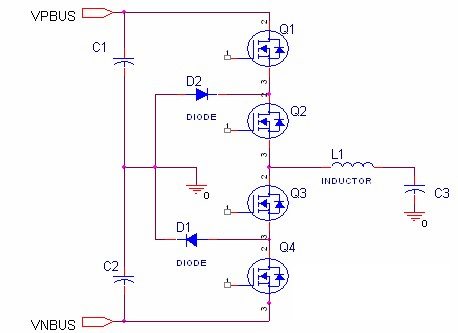
Schematic Diagram of Three-level Circuit
Currently, there are various three-level topologies for IGBT modules, with the two most common being the three-level 'I' type and the three-level 'T' type. The following sections will analyze these two structures from different perspectives. As shown in Figures 1 and 2, to distinguish between these two circuits, we refer to the former as the 'I' type and the latter as the 'T' type based on the arrangement of the four IGBT switches in the circuit diagram. Compared to ordinary half-bridge circuits, three-level circuits, due to their ability to continue current at the midpoint, offer significant improvements in output ripple and loss reduction.

Figure 1. Schematic diagram of three-level "I" shaped circuit

Figure 2. Schematic diagram of three-level "T" shaped circuit
Waveform analysis of the two circuits
To compare the losses and specifications of the two circuits, this paper illustrates the waveforms of both circuits, as shown in Figures 3 and 4. The following is a partial explanation of the waveform diagrams.
- The waveform diagrams assume that the positive and negative bus voltages are equal, and all components are ideal.
- For the analysis of both circuits, the same drive signal waveform is chosen to facilitate the comparison. The specific control method for the drive signal is derived from the reference literature, as illustrated in the figure. Specifically, Q1 and Q3 operate with a PWM (including dead time), while Q2 and Q4 also use a PWM (with dead time). Additionally, there is a dead time between Q1 and Q4.
- The waveform diagrams assume that the inductor current IL is the same and cover various current states (as indicated in the figure below).
- VL represents the voltage at the point where the inductor is connected to the switching transistor. As can be seen from the waveform diagrams, the voltage at this point is the same for both circuits.
- The high-level value of VL is 1 times Vbus, and other level values are referenced based on this ratio.

Figure 3: Waveform analysis of I-shaped three-level circuit

Figure 4, T-shaped three-level circuit waveform
Comparison of Two Circuits
1. Comparison of switching tube voltage rating specifications:
In a three-level I-type circuit, all four IGBTs are subjected to the same voltage, whereas the T-type Q1 and Q4 tubes are subjected to twice the voltage. For example, if the DC bus is 600V, the blocking voltage for the four IGBTs in the I-type configuration is 600V/650V, while the voltage for the T-type Q1 and Q4 tubes is 1200V. The 1200V IGBT chip has higher switching and conduction losses compared to the 600V/650V chip, resulting in greater heat generation and requiring more silicon chips. Consequently, the cost of the silicon chips also increases.
However, in practice, for Type I circuits, when the voltage across two switching transistors is twice the BUS voltage, due to the inherent differences among components, the voltages they bear cannot be exactly the same. Therefore, to ensure the safe operation of the switching transistors, Type I circuits should also be designed to withstand twice the BUS voltage. Thus, from a practical standpoint, Type I circuits do not have a significant advantage in terms of switching voltage rating selection.
2. Comparison of losses
The loss here mainly refers to the four switching tubes, and the diode switching and conduction loss. Because the loss is closely related to the current flow path, it is divided into six states according to the current flow path, and is represented by different colors in Figure 3 and 4. Please refer to them.
- In the bus power supply state, in the A and I type circuits, the current is supplied from +BUS through Q1 and Q2. The losses include Loss_Q1_on&tur_off, Loss_Q1_On, and Loss_Q2_On. In the T type circuit, the current is supplied from +BUS through Q1. The losses include Loss_Q1_on&tur_off and Loss_Q1_On. Comparison: In this state, the waveform diagram shows that the losses for Loss_Q1_on&tur_off are similar, but the I type circuit has an additional conduction loss due to Q2 compared to the T type circuit.
- In the A state of the negative bus power supply, in the I-type circuit, the current flows from the inductor through Q3 and Q4 to the negative bus. The losses include Loss_Q4_on&off, Loss_Q3_on, and Loss_Q4_on. In the B and T-type circuits, the current flows from the inductor through Q4 to the negative bus. The losses include Loss_Q4_on&off and Loss_Q4_on. Comparison: In this state, the I-type circuit has an additional conduction loss for Q3 compared to the T-type circuit.
- In the positive bus continuous current state, in the A and I type circuits, the current flows from the inductor through Q1diode and Q2 diode to the positive bus. The losses include Loss_Q1diode_turn on&turn off&on and Loss_Q2diode__turn on&turn off&on. In the T type circuit, the current flows from the inductor through Q1 diode to the positive bus. The loss includes Loss_Q1diode_turn on&turn off&on. In this state, the I type circuit has an additional conduction loss from Q2 compared to the T type circuit.
- In the A state of the negative bus continuous current flow, in a I-shaped circuit, the current flows from the negative bus through the Q1 and Q2 diodes to the inductor. The losses include Loss_Q3 diode_turn on&turn off&on and Loss_Q4 diode __turn on&turn off&on B. In a T-shaped circuit, the current flows from the negative bus through the Q1diode to the inductor. The losses include Loss_Q4diode_turn on&turnoff&on. Compared to the T-shaped circuit, the I-shaped circuit has an additional conduction loss due to Q3.
- In state A, where the midpoint freewheeling current iL is greater than 0, in a GND-connected D1 and Q2 circuit, the current flows from GND through D1 and Q2 to the inductor. The losses include Loss_D1 and Loss_Q2. In a T-connected circuit, the current flows from GND through Q2 and Q3 diodes to the inductor. The losses include Loss_Q2 and Loss_Q3. Diode comparison: in this state, the losses in both circuits are similar.
- In the state where the midpoint freewheeling current IL is less than 0, in the A and I type circuits, the current flows from the inductor through Q3 and D2 to ground. The losses include Loss_Q3 and Loss_D2. In the B and T type circuits, the current flows from the inductor through Q3 and the diode Q2 to ground. The losses include Loss_Q2 and Loss_Q3diode. In this state, the losses in both types of circuits are similar.
Conclusion: It can be seen from the above comparison that, except for the midpoint commutation state, the loss of T-type circuit is better than that of I-type circuit in other states.
3. Comparison of the number of components
From the topology diagram, it is easy to see that the T-type circuit has two fewer Diodes than the 1-character circuit, which is good for reducing space.
4. Different timing of control
In the three-level I-type topology, it is necessary to first turn off the external transistors Q1 and Q4, followed by the internal transistors Q2 and Q3, to prevent damage from bus voltage applied to the external transistors. The T-type topology, however, does not have such timing requirements. Additionally, for the I-type topology, four independent power supplies are required in the drive design; whereas, for the T-type common-emitter topology, only three independent power supplies are needed.
There are differences between Type I and Type T losses. When the power factor is close to 1, a higher switching frequency (>16KHz) results in lower losses and higher efficiency for the three-level Type I (600V). Conversely, when the switching frequency decreases (<16KHz), the three-level Type T (1200V) exhibits lower losses and higher efficiency. Therefore, when designing an inverter system, it is essential to select a high-efficiency topology based on the specific switching frequency requirements.
5. Different switching paths
In the T-type topology, the conversion path between the outer pipe and the inner pipe is consistent; while in the I-type topology, the conversion path is different, which is divided into short conversion path and long conversion path. Therefore, when using discrete modules to make the three-level I-type topology, we must pay attention to the problem of stray inductance and voltage spike.
Conclusion
The analysis in this article shows that, theoretically, the I-type three-level circuit has better voltage endurance than the T-type circuit. However, from a practical standpoint, there is little difference between the two. In terms of loss, the T-type circuit is superior to the I-type circuit. Additionally, the T-type circuit uses two fewer Diodes compared to the I-type circuit. Therefore, based on this analysis, the T-type circuit is more advantageous in reducing loss and space requirements.

