Go Back
![[ SYIM15G60BTB ] 600V/15A, 3-phase IGBT IPM with integrated HVIC drivers and full protection](https://custom-images.strikinglycdn.com/res/hrscywv4p/image/upload/c_limit,fl_lossy,h_1000,w_500,f_auto,q_auto/23234143/131754_199631.png)
[ SYIM15G60BTB ] 600V/15A, 3-phase IGBT IPM with integrated HVIC drivers and full protection
RDS(on)@Typ.Tj=25°C: 1.7
PIIN NO.: 24
SHYSEMI’s SYIM15G60BTB is a 3-phase IGBT IPM with integrated HVIC gate drivers and advanced protection, optimized for high-efficiency motor drive, inverter, and power electronics applications.
Applicable to low-power frequency converters in refrigerators with variable frequency, air conditioners with variable frequency, etc.
PIIN NO.: 24
SHYSEMI’s SYIM15G60BTB is a 3-phase IGBT IPM with integrated HVIC gate drivers and advanced protection, optimized for high-efficiency motor drive, inverter, and power electronics applications.
Applicable to low-power frequency converters in refrigerators with variable frequency, air conditioners with variable frequency, etc.
More Details
Applications:
- Air conditioning compressor
- Refrigerator compressor
- Air cleaner
- Frequency converter
Features:
- Integrated 6 low-loss IGBTs
- Integrated high voltage gate drive circuit (HVIC)
- Built-in under voltage protection and over temperature, over current protection and temperature output
- Built-in fast recovery bootstrap diode with current limiting resistor
- Insulation class 1500 Vrms / min
- High reliability and thermal stability,good parameter consistency
- Built-in temperature output
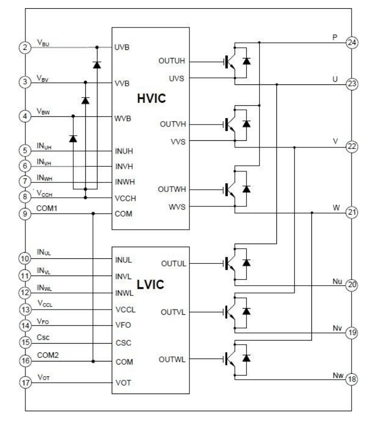
Internal Electrical Schematic:
![[ SYIM15G60BTB ] 600V/15A,](http://custom-images.strikinglycdn.com/res/hrscywv4p/image/upload/c_limit,fl_lossy,h_9000,w_1200,f_auto,q_auto/23234143/791757_543462.png)


